- 
  
    Federal
TIGER/Line Shapefile, 2022, County, Geary County, KS, Topological Faces (Polygons With All Geocodes)
U.S. Census Bureau, Department of Commerce —
The TIGER/Line shapefiles and related database files (.dbf) are an extract of selected geographic and cartographic information from the U.S. Census Bureau's Master... - 
  
    Federal
TIGER/Line Shapefile, 2023, County, Kimble County, TX, Topological Faces-Area Hydrography Relationship File
U.S. Census Bureau, Department of Commerce —
The TIGER/Line shapefiles and related database files (.dbf) are an extract of selected geographic and cartographic information from the U.S. Census Bureau's Master... - 
  
    Federal
TIGER/Line Shapefile, 2020, County, Juab County, UT, Topological Faces (Polygons With All Geocodes)
U.S. Census Bureau, Department of Commerce —
The TIGER/Line shapefiles and related database files (.dbf) are an extract of selected geographic and cartographic information from the U.S. Census Bureau's Master... - 
  
    Federal
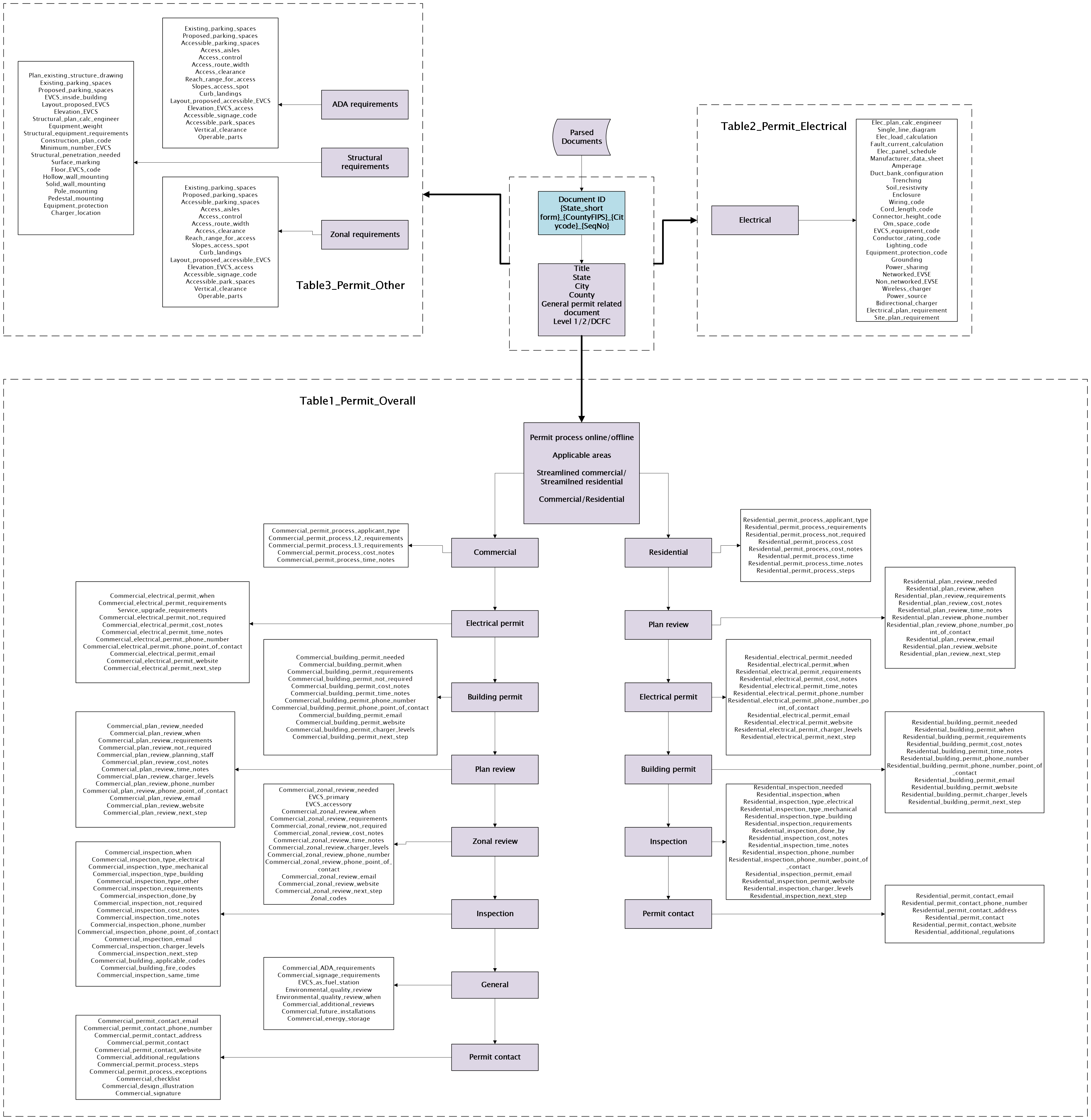
LLMs for EV Infrastructure Permitting
Department of Energy —
The Electric Vehicle (EV) charging permitting processes' database is a novel, multi-jurisdictional resource designed to contain the required codes and compliances in... - 
  
    Federal
Acoustic Camera Debris Imaging - Tanana River Test Site 2025
Department of Energy —
This data is raw acoustic camera recordings from two different acoustic cameras deployed in the Tanana River at the University of Alaska Fairbanks's (UAF's) Tanana...